스터디 파일 형식 API
스터디 파일 형식(SFF)은 Veeva EDC 및 Clinical Reporting 시스템에서 임상 데이터를 내보내는 표준화된 방법입니다.SFF는 스터디 파일 형식 API를 통해 액세스되며, 스터디 데이터와 스터디 정의라는 두 가지 주요 부분을 포함하는 단일 ZIP 패키지로 제공됩니다.
SFF는 임상 및 운영 데이터에 대한 보고, 그리고 다른 시스템과의 연동에 유용합니다.ZIP 패키지에는 임상, 운영 및 참조 데이터를 제공하는 매니페스트 파일과 CSV가 포함되어 있습니다.매니페스트 파일은 스터디 정의와 스터디 데이터 간의 관계를 자세히 설명합니다.
추출 유형: SFF 추출에는 전체 추출 및 증분 추출과 같이 두 가지 유형이 있습니다.전체 SFF 추출에는 데이터 수집 시작부터 최신 SFF 전체 추출 실행까지 전체 데이터 세트가 포함됩니다.전체 SFF 추출(패키지)은 24시간마다 오후 12:00(UTC)에 사용할 수 있습니다.최신 SFF 추출 이후의 모든 변경 사항을 반영하기 위해 임상 및 운영 데이터를 점진적으로 생성할 수 있습니다.목록 패키지 엔드포인트를 사용할 때 전체 또는 증분 중 지정할 수 있습니다.
활성화: EDC 라이선스에는 전체 및 증분 SFF 패키지가 모두 포함됩니다.EDC 도구 > 스터디 설정에서 전체 패키지를 활성화할 수 있습니다.증분 패키지를 활성화하려면 Veeva 지원팀에 문의하십시오.
버전 관리: SFF는 API 및 패키지에 대해 별도의 버전 관리를 사용합니다.두 개의 활성 API 버전과 두 개의 활성 패키지 버전을 유지 관리합니다.패키지 버전 관리의 경우, 기존 연동을 중단시킬 만한 스키마 변경 사항이 있는 경우에만 새 버전을 생성합니다.예를 들어 구조에 영향을 주지 않는 열만 CSV 파일에 추가하는 경우 패키지의 버전을 지정하지 않습니다.그러나 매니페스트 속성이 변경되는 경우 새 버전을 생성합니다.
Developer Portal에서 API 버전 관리에 대해 자세히 알아보십시오.
필수 구성 요소
표준 CDMS Super User(CDMS 슈퍼 사용자) 스터디 역할을 보유한 사용자는 기본적으로 아래 설명된 작업을 수행할 수 있습니다.조직에서 커스텀 역할을 사용하는 경우 역할에서 다음 권한을 부여해야 합니다.
| 유형(Type) | 권한 레이블 | 제어 |
|---|---|---|
| 기능적 권한 | 스터디 파일 형식 API 액세스 | 스터디 파일 형식 API에 접근하고 이를 사용할 수 있습니다.스터디 파일 형식 API 액세스는 기본적으로 API 액세스 및 제한된 데이터 접근권한을 제공합니다.EDC 스터디의 경우 사용자는 SFF에 접근하는 데 Clinical Reporting 탭 권한이 필요하지 않습니다. |
스터디 파일 형식 API 활성화
프로덕션 스터디 환경에서만 SFF를 활성화할 수 있습니다.
Vault에서 스터디 파일 형식 기능을 활성화하는 방법은 다음과 같습니다.
SFF를 처음 활성화하는 경우, 첫 번째 전체 SFF 패키지가 게시되고 API를 통해 사용할 수 있을 때까지 기다립니다.이는 기능을 비활성화한 다음 스터디에 대해 다시 활성화하는 경우에도 마찬가지입니다.
Clinical Reporting 고객은 이미 기본적으로 증분 추출이 활성화되어 있습니다.
패키지 내용 및 조직
SFF 패키지는 ZIP 파일 형식으로 제공됩니다.ZIP 파일 안에는 모든 CSV 파일이 포함된 data라는 폴더가 있습니다.ZIP 파일의 루트에 있는 "manifest.json" 파일에는 패키지의 자체 설명 구조와 스터디 디자인 정보가 포함되어 있습니다.
패키지 파일 이름 형식은 다음과 같습니다.
스터디 이름_SFF_Full/Incremental_YYYY_MM_DD_HH_MM_SS
예: Natevba_SFF_Incremental_2024_08_16_00_30_00
이름에 제공된 타임스탬프는 패키지의 게시 시간을 나타냅니다.
중복 열 헤더
중복 CSV 열 헤더는 아이템 정의가 폼에서 재사용될 때 발생합니다.SFF는 각 중복 열에 "_n"를 추가하여 중복을 해결합니다.예를 들어 _1, _2와 같습니다.첫 번째 열은 원래 이름을 유지하고, 각 연속 열에는 추가된 접미사가 붙습니다.열 이름 중복 제거 시 대소문자를 구분합니다.예를 들어 "ColumnName" 및 "columnname"은 서로 다른 이름으로 처리되며 중복 제거되지 않습니다.
열이 나타나는 모든 인스턴스는 매니페스트 파일의 clinical_data 섹션에 표시됩니다.이 섹션에서는 중복 제거된 이름이 name 필드에 표시되고 원래 아이템 정의 이름이 lookup_name 필드에 표시됩니다.
중복 제거를 사용하면 itemgroups 배열이 단일 속성이 되어 각 열에 대한 단일 아이템 그룹 정의를 표시합니다.이는 폼 정의에 여러 실험실 패널이 있는 경우 로컬 실험실의 열 헤더에도 적용됩니다.
패키지 버전 2.0은 중복 열 기능을 지원합니다.
전체 데이터 추출
ZIP 패키지의 전체 추출은 24시간마다 사용할 수 있으며, 다음과 같은 상황에서 다운스트림 시스템을 업데이트하는 데 도움이 되도록 설계되었습니다.
- 처음으로 스터디에 대해 SFF 활성화
- 새로운 스터디 디자인 변경 또는 배포 중
- 전체 새로 고침으로 데이터 교체(즉, EDC에서 CDB로 데이터 전체 수집)
- 심각한 오류가 발생하여 재시작 필요
전체 게시 타이밍: 26R1부터 CDMS는 UTC 대신 Vault에 구성된 시간대를 기준으로 전체 SFF 패키지를 게시합니다(단, 시스템은 여전히 타임스탬프를 UTC로 기록합니다).시간대가 전환되는 날이나 향후 Vault의 시간대를 수정하는 경우 두 개의 전체 패키지를 받을 수 있습니다.
스터디 디자인 데이터
매니페스트 파일의 스터디 디자인 데이터는 항상 증분이 아닌 전체 데이터 세트로 추출됩니다.추출할 때마다 최신 버전의 스터디 디자인 데이터가 캡처됩니다.
레이블 및 오버라이드 레이블
레이블 및 오버라이드 레이블에는 최신 스터디 디자인 버전의 데이터가 포함됩니다.
증분 데이터 추출
증분 추출은 15분마다 사용할 수 있습니다.증분 추출을 사용할 때 마지막 추출과 현재 추출 사이에 변경 사항이 없으면 파일은 열 헤더만 있는 빈 파일로 생성됩니다.
Deletes 파일
Deletes CSV 파일은 증분 추출의 참조 데이터에 포함됩니다.여기에는 연동 시스템에서 제거해야 하는 행을 식별하는 데 필요한 모든 삭제된 데이터가 포함됩니다.
행 ID 열
행 ID 열은 Deletes 파일을 제외한 모든 파일에 포함되며, 업데이트된 행과 삭제된 행을 식별하는 데 사용할 수 있습니다.고유한 데이터 행을 만드는 데 사용되는 기본 식별자인 행 ID로 구성됩니다.행 ID 구조는 파일마다 다릅니다.
데이터 변경 처리
증분 추출 또는 ZIP 패키지에 대한 변경 내용은 Insert 대신 Upsert로 처리해야 합니다.Upsert 명령을 사용하면 값이 이미 있는 경우 기존 행을 업데이트하고, 없는 경우 새 행을 삽입합니다.이에 대한 유일한 예외는 삭제된 행을 추적하는 Deletes 파일입니다.
매니페스트 파일 이해
JSON은 스터디 디자인 오브젝트를 스터디 데이터에 매핑하는 데 사용할 수 있는 구조화된 형식입니다.manifest.json 파일을 사용하면 사용자가 프로그래밍 방식으로 데이터를 사용할 수 있습니다.이 파일은 스터디 데이터 파일 구조를 정의하며, 스터디 디자인을 포함합니다.
매니페스트 파일의 헤더 정보는 다음과 같이 구성됩니다.
- 스터디 이름
- 문서화 URL
- SFF 버전
- 추출 이름
- 생성 날짜 시간
- 패키지의 파일 수
- 임상 데이터가 증분 방식으로 생성되는지 여부
- 매니페스트가 참조하는 스터디 디자인 버전
SFF API 버전은 SFF 패키지 버전과 독립적으로 작동합니다.예를 들어 SFF API 버전은 버전 23.2, 24.3 및 25.2이며 SFF 패키지는 1.0 및 2.0 버전이 있습니다.
데이터는 4개의 JSON 코드 블록으로 나뉩니다.
- 운영 데이터
- 참조 데이터
- 임상 데이터
- 스터디 디자인
매니페스트 파일 예시
예시 매니페스트 파일을 다운로드합니다.
패키지 버전 1.0:
패키지 버전 2.0:
운영 및 참조 데이터
운영 데이터는 시스템 파일을 포함한 운영 데이터 파일을 정의하고, 참조 데이터는 스터디와 연결된 참조 데이터 파일을 정의합니다.
Clinical Data
임상 데이터는 파일 이름, 원본, 폼 및 열 헤더로 구성됩니다.
| 필드 | 설명 |
|---|---|
| 파일 이름(Filename) | CSV 파일의 이름(예: "prescreening.csv") |
| 원본(Source) | 임상 데이터 파일의 원본(예: "EDC") |
| 폼(Form) | 폼 정의의 이름 |
| 열 | 파일 열의 배열에는 미리 정의된 헤더 열과 임상 아이템 열이 모두 포함됩니다.각 아이템 열은 단일 아이템 정의를 나타냅니다. 아이템 정의 메타데이터는 EDC Studio에서 파생됩니다. 아이템에는 추가 속성이 있을 수 있으며, 이는 아래의 추가 아이템 속성 섹션에 자세히 설명되어 있습니다. |
추가 아이템 속성
다음은 매니페스트 파일의 임상 데이터에 대한 추가 아이템 속성의 예입니다.
- Name: 속성의 이름
- External_id: 속성의 외부 ID
- SDTM_name: SDTM 이름
- Datatype: EDC 데이터 유형 기반(아래 섹션 참조)
- Length: 텍스트, 숫자, 코드 목록 및 단위 아이템 유형에 대해 채워집니다.
- Precision: 숫자 및 단위 아이템 유형에 대해 채워집니다.
- Unknown: 알 수 없는 부분을 허용하는 날짜 또는 날짜 시간 아이템 정의에 대해 채울 수 있습니다.
- Mask: 일반적으로 알 수 없는 날짜 및 날짜 시간에 대해 채워집니다.
- Item_type: 예: edc__v, derived__v, read_only__v
- Itemgroups: 아이템 그룹 정의 이름
- 아이템 정의가 아이템 그룹 정의에서 재사용되는 경우, 모든 아이템 그룹 정의가 폼 정의에 나열된 순서대로 배열에 나타납니다
- Restricted: 제한된 데이터, 불린(Boolean) 값이 true 또는 false와 같음
- Codelist: 코드 목록 정의 이름
- Unit: 단위 정의 이름
데이터 유형
데이터 유형 아이템 속성은 다음 EDC 데이터 유형을 기반으로 합니다.
- text
- codelist
- url
- label
- boolean
- number
- unit
- date
- datetime
- time
스터디 디자인
스터디 디자인(study_design) 블록에는 다음 섹션이 포함되어 있습니다.
- Eventgroups: 스터디에 구성된 모든 이벤트 그룹 정의를 정의합니다.
- Events: 스터디에 구성된 모든 이벤트 정의를 정의합니다.
- Forms: 스터디에 구성된 모든 폼 정의를 정의합니다.
- Itemgroups: 스터디에 구성된 모든 아이템 그룹 정의를 정의합니다.
- Codelists: 임상 데이터 파일(비실험실)에 사용되는 모든 코드 목록 정의를 정의합니다.
- Units: 임상 데이터 파일(비실험실)에 사용되는 모든 단위 정의를 정의합니다.
- Subject_groups: 스터디에 구성된 모든 대상자 그룹 정의를 정의합니다.
폼의 각 임상 아이템에 대한 정보는 매니페스트 파일의 임상 데이터 JSON 블록 내에서 찾을 수 있습니다.각 임상 파일에는 이벤트 그룹, 이벤트 및 폼 정의 이름에 대한 참조 키가 있습니다.이렇게 하면 임상 파일과 스터디 디자인 오브젝트 간의 관계를 매핑할 수 있습니다.
매니페스트 파일의 열은 순서대로 정렬되지 않을 수 있습니다.그러나 프로그래밍 방식으로 각 열을 순서대로 유지되는 해당 CSV 열 헤더에 매핑할 수 있습니다.
스터디 데이터 파일
SFF의 스터디 데이터 부분은 임상, 운영 및 참조 데이터로도 구성됩니다.임상 데이터 파일에는 각 주제와 관련된 스터디, 사이트 국가, 사이트, 이벤트 그룹, 이벤트 및 폼을 나타내는 헤더 열이 포함되어 있습니다.폼의 각 임상 아이템에는 기본 열 헤더 뒤에 배치되는 자체 열이 있습니다.
스터디 데이터 파일에는 제한된 데이터가 포함되어 있습니다.스터디 파일 형식 API 액세스 권한은 기본적으로 제한된 데이터 접근권한 권한을 부여합니다.
이름은 일반적으로 이벤트 그룹, 이벤트, 폼, 아이템 그룹, 아이템 정의 및 상태와 같은 오브젝트의 레이블 위에 사용됩니다.레이블은 전체 SFF ZIP 패키지의 LABELS CSV 파일에서 찾을 수 있습니다.ID는 데이터 행의 고유 식별자인 행 ID를 제외하고는 SFF에 표시되지 않습니다.
임상 데이터 파일
임상 데이터 파일은 각 폼 정의에 대해 하나의 CSV 파일로 구성됩니다.파일의 제목은 폼 정의 이름과 같습니다.이름이 같은 폼 정의가 여러 개 있는 경우 추가 폼 정의에는 파일 이름에 _2, _3 등이 추가됩니다. 순서는 원본 이름과 폼 정의 이름의 알파벳 정렬에 의해 결정됩니다.각 파일에는 특정 폼 인스턴스에 대한 임상 데이터 행을 나타내는 레코드가 포함되어 있습니다.임상 데이터에는 제출됨 및 제출 후 진행 중(in_progress_post_submit__v) 상태의 폼이 포함됩니다.
임상 데이터 헤더
임상 데이터 헤더는 폼 내에서 임상 데이터의 계층 구조를 나타내는 표준 열입니다.헤더는 모든 임상 데이터 파일에서 공통적으로 사용됩니다.
열 목록은 다음과 같습니다.
| 열 | 데이터 유형 | 설명 |
|---|---|---|
| STUDYNAME | 텍스트 | 스터디 이름 |
| SITECOUNTRY | text | 스터디 사이트 세 글자 국가 약어 |
| SITENUM | text | Site Number |
| SUBJID | text | 대상자 이름 |
| EGROUPNAME | 텍스트 | 이벤트 그룹 이름 |
| EGSEQ | 숫자 | 이벤트 그룹 시퀀스 |
| EVENTNAME | 텍스트 | 이벤트 이름 |
| FORMNAME | 텍스트 | 폼 이름 |
| FSEQ | number | 폼 시퀀스 |
| IGSEQ | number | 아이템 그룹 시퀀스 |
| FORMSTATUS | 텍스트 | 폼 상태 |
| CREATEDDT | 날짜 시간 | 폼이 생성된 날짜 시간 |
| FIRSTSUBMITDT | 날짜 시간 | 폼 첫 번째 제출 날짜 시간 |
| LASTSUBMITDT | 날짜 시간 | 폼 마지막 제출 날짜 시간 |
| FORMLASTMODDT | 날짜 시간 | 폼 마지막 수정 날짜 시간 |
| 아이템 열 | 상황에 따라 다름 | 아이템 열(폼의 아이템 수에 맞게 확장) |
| ROWWRITEDT | 날짜 시간 | 행이 파일에 기록된 날짜 시간입니다. |
| ROWID | 텍스트 | 행 ID |
임상 아이템 데이터
임상 아이템은 각 임상 파일에 대해 위에 나열된 헤더 열 뒤에 표시되며, 각 아이템 정의 이름은 자체 열에 있습니다.데이터는 필요한 경우 동적으로 추가됩니다.예를 들어 아이템 그룹이 반복되지 않는 경우 해당 아이템 그룹 시퀀스가 임상 폼에 표시되지 않습니다.
데이터 형식 및 형식 지정
| 데이터 유형 | 형식 | 설명 |
|---|---|---|
| 텍스트 | 문자열 | 임상 데이터 아이템의 경우 텍스트를 코드 목록 또는 URL 데이터 유형으로 나타낼 수 있습니다.상태는 이름 값으로 표시됩니다.예: submitted__v |
| 숫자 | 숫자 | 정의된 정확성 및/또는 길이 |
| 날짜 | 시스템 날짜는 YYYY-MM-DD 형식입니다.각 임상 날짜에는 입력된 파생된/ISO8601 날짜와 RAW 날짜라는 두 개의 열이 있습니다. | 각 날짜에는 파생된 ISO8601 형식 및 RAW 형식과 같이 두 열이 있습니다.예: BIRTHDT: 1990-01-25 및 BIRTHDT_RAW: 25-Jan-1990 |
| 날짜 시간 | 시스템 날짜 시간에는 UTC 시간대가 있습니다.각 임상 날짜 시간에는 입력된 파생된/ISO8601 날짜 시간과 RAW 날짜 시간이라는 두 개의 열이 있습니다. | 각 날짜 시간에는 파생된 ISO8601 형식 및 RAW 형식과 같이 두 열이 있습니다.예: LBDTC: 2021-01-01T12:00:00 및 BIRTHDT_RAW: 01-Jan-2021 12:00:00: |
| 시간 | HH:mm:ss | 표준 형식, ISO8601 |
| 알 수 없음 | 날짜를 알 수 없는 날짜의 경우 파생된 날짜 형식은 2024-06-01이고 RAW 날짜 형식은 UN-Jun-2024입니다. 날짜를 알 수 없는 날짜 시간의 경우 파생된 날짜 시간 형식은 2024-06-01T00:00:00이고 RAW 날짜 시간 형식은 UN-Jun-2024 UN:UN:UN입니다. 알 수 없는 월 + 일이 있는 날짜의 경우 파생된 날짜 형식은 2024-01-01이고 RAW 날짜 형식은 UN-UNK-2024입니다. 월 + 일을 알 수 없는 날짜 시간의 경우 파생된 날짜 시간 형식은 2024-01-01T00:00:00이고 RAW 날짜 시간 형식은 UN-Jun-2024 UN-UNK-2024 UN:UN:UN입니다. 알 수 없는 시간의 경우 파생된 날짜 형식은 2024-06-02T00:00:00이고 RAW 날짜 형식은 02-Jun-2024 UN:UN:UN입니다. | RAW 날짜 및 날짜 시간 출력이 알 수 없는 날짜 및 날짜 시간을 나타내는 방식에 해당합니다.파생된 날짜 및 날짜 시간의 경우 시스템은 알 수 없는 부분(월, 일 또는 시간)을 1월 1일 00:00:00 UTC로 하여 기본값으로 설정합니다. |
| 불린(Boolean) | True/False | |
| Units | (item)_UOM (item)_TRANSLATED (item)_UOM_TRANSLATED | 각 단위 아이템에는 단위 값, 변환된 값 및 변환된 단위 값이 있습니다.이는 임상 아이템 이름에 접미사를 추가하여 표시됩니다. 측정 단위(UOM) 및 변환된 측정 단위는 단위 레이블을 표시합니다. |
| 코드 목록 | (item) (item)_DECODE | 코드 값은 아이템 값입니다.DECODE 또는 레이블은 아이템 이름에 접미사가 추가되어 동적으로 추가되는 보조 열입니다. 예: ethnicity_DECODE |
운영 및 시스템 데이터 세트
임상 데이터와 함께 SFF ZIP 패키지에는 운영 데이터가 포함된 여러 시스템 데이터 세트가 포함되어 있습니다.
시스템 데이터 세트는 특정 EDC 오브젝트와 관련된 데이터를 제공하고 스터디 내 모든 대상자의 진행상황을 추적합니다.ZIP 패키지에 자동으로 포함되며, 다음 파일을 포함합니다.
- SYS_EVENTS.csv
- SYS_FORMS.csv
- SYS_SUBJECTS.csv
- SYS_ILB.csv
- SYS_LINKS.csv
- SYS_SITES.csv
- QUERIES.csv
- QUERY_MSGS.csv
SYS_EVENTS
SYS_EVENTS 데이터 세트는 특정 대상자와 연결된 이벤트 및 이벤트 그룹을 현재 상태 및 변경 이유와 함께 설명합니다.
여기에는 다음과 같은 이벤트 상태가 포함됩니다.
- blank__v(공백)
- submitted__v(제출됨)
- in_progress__v(진행 중)
- planned__v(계획됨)
- did_not_occur__v(발생하지 않음)
SYS_EVENTS 열 목록은 다음과 같습니다.
| 열 | 데이터 유형 | 설명 |
|---|---|---|
| STUDYNAME | text | 연구 이름 |
| SITECOUNTRY | text | 스터디 사이트 세 글자 국가 약어 |
| SITENUM | text | Site Number |
| SUBJID | text | 대상자 이름 |
| EGROUPNAME | 텍스트 | 이벤트 그룹 이름 |
| EGROUPORDER | number | 이벤트 그룹 순서 |
| EGSEQ | number | 이벤트 그룹 시퀀스 |
| EVENTNAME | 텍스트 | 이벤트 이름 |
| EVENTORDER | number | 이벤트 순서 |
| EVENTDT | 날짜 | 이벤트 날짜 |
| VISMETHOD | 텍스트 | 방문 방법 |
| PLANNEDDT | 날짜 | 계획된 날짜 |
| OVERDUEDT | 날짜 | 이벤트 지연 날짜 |
| EVENTSTATUS | 텍스트 | 이벤트 상태 |
| EVENTRESTRICTED | 불린(Boolean) | 이벤트 제한됨 |
| CHANGEREASON | text | 이벤트 변경 이유 |
| EXPFORMS | 숫자 | 예상 폼 수 |
| FROZEN | 불린(Boolean) | 이벤트 정지됨 |
| FROZENDT | datetime | 이벤트 프리즈 날짜 시간 |
| LOCKED | 불린(Boolean) | 이벤트 잠김 |
| LOCKEDDT | 날짜 시간 | 이벤트 잠김 날짜 시간 |
| SIGNED | 불린(Boolean) | 이벤트 서명됨 |
| SIGNEDDT | 날짜 시간 | 이벤트 서명 날짜 시간 |
| EVENTDTLASTMODDT | 날짜 시간 | 이벤트 날짜 마지막 수정 날짜 시간 |
| SYSID | text | 시스템 파일의 기본 ID(EDC 데이터의 경우 VoF ID 또는 제3자 데이터의 경우 소스 시스템 ID) |
| SOURCE | text | 데이터 소스 |
| ROWWRITEDT | 날짜 시간 | 행이 파일에 기록된 날짜 시간 |
| ROWID | 텍스트 | 행 ID |
SYS_FORMS
SYS_FORMS 데이터 세트는 폼 상태, SDV 및 DMR에 대한 폼 레벨 검토 상태, 폼 레벨 ILB(의도적으로 공백으로 남김) 정보를 포함하여 대상자 데이터가 포함된 모든 폼에 대한 개요를 제공합니다.
여기에는 다음과 같은 폼 상태가 포함됩니다.
- blank__v(공백)
- submitted__v(제출됨)
- in_progress__v(진행 중)
- in_progress_post_submit__v(제출 후 진행 중)
SYS_FORMS 열 목록은 다음과 같습니다.
| 열 | Data Type | 선택 |
|---|---|---|
| STUDYNAME | 텍스트 | 스터디 이름 |
| SITECOUNTRY | text | 스터디 사이트 세 글자 국가 약어 |
| SITENUM | text | Site Number |
| SUBJID | text | 대상자 이름 |
| EGROUPNAME | 텍스트 | 이벤트 그룹 이름 |
| EGSEQ | 숫자 | 이벤트 그룹 시퀀스 |
| EVENTNAME | 텍스트 | 이벤트 이름 |
| FORMNAME | 텍스트 | 폼 이름 |
| FSEQ | 숫자 | 폼 시퀀스 |
| FORMSTATUS | 텍스트 | 폼 상태 |
| FORMRESTRICTED | 불린(Boolean) | 폼 제한됨 |
| CREATEDDT | 날짜 시간 | 폼 생성 날짜 |
| FIRSTSUBMITDT | 날짜 시간 | 폼 첫 번째 제출 날짜 |
| LASTSUBMITDT | 날짜 시간 | 폼 최종 제출 날짜 |
| NUMSUBMITS | 숫자 | 폼 제출 수 |
| OVERDUEDT | date | 폼 지연 날짜 |
| CHANGEREASON | text | 폼 변경 이유 |
| SDVOVRPLAN | text | SDV 오버라이드 계획 |
| SDVREQ | 불린(Boolean) | SDV 필요 |
| SDVCOMP | 불린(Boolean) | SDV 완료됨 |
| FIRSTSDVDT | 날짜 시간 | 첫 번째 SDV 날짜 |
| SDVCOMPDT | 날짜 시간 | SDV 완료 날짜 시간 |
| SDVUSERMODDT | datetime | SDV 사용자 수정 날짜 |
| DMROVRPLAN | text | DMR 오버라이드 계획 |
| DMRREQ | 불린(Boolean) | DMR 필요 |
| DMRCOMP | 불린(Boolean) | DMR 완료됨 |
| FIRSTDMRDT | 날짜 시간 | 첫 번째 DMR 날짜 |
| DMRCOMPDT | 날짜 시간 | DMR 완료 날짜 시간 |
| DMRUSERMODDT | datetime | DMR 사용자 수정 날짜 |
| FROZEN | 불린(Boolean) | 폼 프리즈됨 |
| FROZENDT | datetime | 폼 프리즈 날짜 시간 |
| LOCKED | 불린(Boolean) | 폼 잠김 |
| LOCKEDDT | datetime | 폼 잠김 날짜 시간 |
| SIGNED | 불린(Boolean) | 폼 서명됨 |
| SIGNEDDT | datetime | 폼 서명 날짜 시간 |
| ILB | 불린(Boolean) | 폼을 의도적으로 공백으로 남김 |
| ILBREASON | 텍스트 | 폼을 의도적으로 공백으로 남긴 이유 |
| FORMLASTMODBY | 텍스트 | 폼 최종 수정자 |
| FORMLASTMODDT | 날짜 시간 | 폼 마지막 수정 날짜 시간 |
| SYSID | text | 시스템 파일의 기본 ID(EDC 데이터의 경우 VoF ID 또는 제3자 데이터의 경우 소스 시스템 ID) |
| SOURCE | text | 데이터 소스 |
| ROWWRITEDT | 날짜 시간 | 행이 파일에 기록된 날짜 시간 |
| ROWID | 텍스트 | 행 ID |
SYS_SUBJECTS
SYS_SUBJECTS 데이터 세트에는 스터디 내의 대상자와 관련된 데이터가 포함되어 있습니다.
SYS_SUBJECTS 열 목록은 다음과 같습니다.
| 열 | Data Type | 선택 |
|---|---|---|
| CASEBOOKVER | 숫자 | 대상자의 사례집 버전 번호 |
| STUDYNAME | text | 스터디 이름 |
| SITECOUNTRY | text | 스터디 사이트 세 글자 국가 약어 |
| SITENUM | text | Site Number |
| SUBJID | text | 대상자 이름 |
| SUBSTATUS | text | 대상자 상태 |
| SUBRESTRICTED | 불린(Boolean) | 대상자 제한됨 |
| SDVPLAN | text | 대상자에게 할당된 SDV 계획 |
| DMRPLAN | text | 대상자에게 할당된 DMR 계획 |
| FROZEN | 불린(Boolean) | 대상자 프리즈됨 |
| LOCKED | 불린(Boolean) | 대상자 잠김 |
| SIGNED | 불린(Boolean) | 대상자 서명됨 |
| LATESTARM | text | 최신 연구군 |
| LATESTCOHORT | text | 최신 코호트 |
| LATESTSUBSTUDY | text | 최신 하위 스터디 |
| CNSNTDT | date | 최초 동의 날짜 |
| SCRDDT | date | 스크리닝 날짜 |
| SCRFAILDT | date | 스크리닝 실패 날짜 |
| ENRDDT | date | 등록 날짜 |
| RDMDDT | date | 무작위 배정 날짜 |
| STARTTRTDT | date | 치료 시작 날짜 |
| ENDTRTDT | date | 치료 종료 날짜 |
| WTHDRWNDT | date | 철회 날짜 |
| STARTFLLWUPDT | date | 팔로우업 시작 날짜 |
| LOSTFLLWUPDT | date | 팔로우업 누락 분실 |
| CMPLTDT | date | 스터디 종료 날짜 |
| SUBLASTMODBY | text | 대상자 마지막 수정자 |
| SUBLASTMODDT | 날짜 시간 | 대상자 마지막 수정 날짜 시간 |
| SYSID | text | 시스템 파일의 기본 ID(EDC 데이터의 경우 VoF ID 또는 제3자 데이터의 경우 소스 시스템 ID) |
| SOURCE | text | 데이터 소스 |
| ROWWRITEDT | 날짜 시간 | 행이 파일에 기록된 날짜 시간입니다. |
| ROWID | text | 행 ID |
SYS_ILB
SYS_ILB 데이터 세트에는 모든 스터디 사이트의 각 대상자와 연관된 특정 폼의 관련 아이템에 대해 의도적으로 공백으로 남긴 데이터가 포함되어 있습니다.여기에는 제출됨 상태의 데이터가 포함됩니다.
SYS_ILB 열 목록은 다음과 같습니다.
| 열 | Data Type | 선택 |
|---|---|---|
| STUDYNAME | 텍스트 | 스터디 이름 |
| SITECOUNTRY | text | 스터디 사이트 세 글자 국가 약어 |
| SITENUM | text | Site Number |
| SUBJID | text | 대상자 이름 |
| EGROUPNAME | 텍스트 | 이벤트 그룹 이름 |
| EGSEQ | 숫자 | 이벤트 그룹 시퀀스 |
| EVENTNAME | 텍스트 | 이벤트 이름 |
| FORMNAME | 텍스트 | 폼 이름 |
| FSEQ | 숫자 | 폼 시퀀스 |
| IGROUPNAME | 텍스트 | 아이템 그룹 이름 |
| IGSEQ | 숫자 | 아이템 그룹 시퀀스 |
| ITEMNAME | text | 항목 이름 |
| ILBREASON | text | 의도적으로 공백으로 남긴 이유 |
| SOURCE | text | 데이터 소스 |
| ROWWRITEDT | 날짜 시간 | 행이 파일에 기록된 날짜 시간 |
| ROWID | 텍스트 | 행 ID |
SYS_LINKS
SYS_LINKS 데이터 세트에는 폼 간 연결 및 아이템-폼 간 연결을 위해 임상 데이터에 추가된 모든 링크에 대한 정보가 포함되어 있습니다.
SYS_LINKS 열 목록은 다음과 같습니다.
| 열 | Data Type | 선택 |
|---|---|---|
| STUDYNAME | 텍스트 | 스터디 이름 |
| SITECOUNTRY | text | 스터디 사이트 세 글자 국가 약어 |
| SITENUM | text | Site Number |
| SUBJID | text | 대상자 이름 |
| EGROUPNAME | 텍스트 | 이벤트 그룹 이름 |
| EGSEQ | 숫자 | 이벤트 그룹 시퀀스 |
| EVENTNAME | 텍스트 | 이벤트 이름 |
| FORMNAME | 텍스트 | 양식 이름 |
| FSEQ | 숫자 | 양식 순서 |
| IGROUPNAME | text | 아이템 그룹 정의 이름 |
| IGSEQ | 숫자 | 항목 그룹 시퀀스 |
| FORMLINKNAME | text | 폼 링크 아이템 정의 이름 |
| LINKID | text | 링크 Vault ID |
| LINKCREATEDBY | text | 링크 생성자 |
| LINKCREATEDDT | 날짜 시간 | 링크 생성 날짜 시간 |
| FORMID | text | 폼 실행 ID |
| SOURCE | text | 데이터 소스 |
| ROWWRITEDT | 날짜 시간 | 행이 파일에 기록된 날짜 시간 |
| ROWID | 텍스트 | 행 ID |
SYS_SITES
이 데이터 세트에는 스터디 사이트에 대한 데이터가 포함되어 있습니다.
SYS_SITES 열 목록은 다음과 같습니다.
| 열 | Data Type | 선택 |
|---|---|---|
| STUDYNAME | 텍스트 | 스터디 이름 |
| SITECOUNTRY | text | 스터디 사이트 세 글자 국가 약어 |
| SITENUM | text | Site Number |
| SITENAME | text | 사이트 이름 |
| SITEPI | text | 사이트 책임 연구자 |
| SITESTATUS | text | 사이트 상태 |
| SITETIMEZONE | text | 사이트 시간대 |
| SYSID | text | 시스템 파일의 기본 ID(EDC 데이터의 경우 VoF ID 또는 제3자 데이터의 경우 소스 시스템 ID) |
| SOURCE | text | 데이터 소스 |
| ROWWRITEDT | 날짜 시간 | 행이 파일에 기록된 날짜 시간 |
| ROWID | text | 행 ID |
쿼리 파일
쿼리 파일에는 쿼리가 열린 시간, 종결된 시간 및 쿼리를 생성한 사람과 같은 운영 지표를 비롯하여 스터디에서 생성된 각 쿼리의 레코드가 포함되어 있습니다.이 데이터를 사용하여 다운스트림 보고 및 분석을 위한 추가 지표를 계산할 수 있습니다.
쿼리 파일의 열 목록은 다음과 같습니다.
| 열 | Data Type | 선택 |
|---|---|---|
| STUDYNAME | text | 스터디 이름 |
| SITECOUNTRY | text | 스터디 사이트 세 글자 국가 약어 |
| SITENUM | text | Site Number |
| SUBJID | text | 대상자 이름 |
| EGROUPNAME | 텍스트 | 이벤트 그룹 이름 |
| EGSEQ | 숫자 | 이벤트 그룹 시퀀스 |
| EVENTNAME | 텍스트 | 이벤트 이름 |
| EVENTDT | 날짜 | 이벤트 날짜 |
| EVENTSTATUS | 텍스트 | 이벤트 상태 |
| FORMNAME | 텍스트 | 폼 이름 |
| FSEQ | 숫자 | 폼 시퀀스 |
| IGROUPNAME | 텍스트 | 아이템 그룹 이름 |
| IGSEQ | 숫자 | 아이템 그룹 시퀀스 |
| ITEMNAME | 텍스트 | Item Name |
| QUERYNAME | 텍스트 | 쿼리 이름 |
| QUERYID | 텍스트 | 쿼리 ID |
| ORIGINSYS | 텍스트 | 시작 시스템 |
| ORIGINID | 텍스트 | 시작 ID |
| ORIGINNAME | 텍스트 | 시작 이름 |
| QUERYSTATUS | 텍스트 | 쿼리 상태 |
| QUERYTYPE | 텍스트 | 쿼리 유형 |
| QUERYRESTRICTED | 불린(Boolean) | 제한된 쿼리 |
| MANUALQUERY | 불린(Boolean) | 수동 또는 시스템 쿼리 |
| RULEDEF | 텍스트 | 규칙 정의 이름 |
| TRIGID | 텍스트 | 트리거 이름 |
| FIRSTQUERYMSG | text | 첫 번째 쿼리 메시지 |
| QUERYTEAM | text | 쿼리 팀 |
| QUERYROWEXTERNALID | text | 쿼리 행 외부 ID(설정된 경우 Veeva가 아닌 EDC 데이터에 대한 쿼리에 대해 채워짐) |
| QUERYCREATEDBY | 텍스트 | 쿼리 생성자 |
| QUERYCREATEDDT | 날짜 시간 | 쿼리 생성 날짜 시간 |
| QUERYLASTCLOSEDDT | 날짜 시간 | 쿼리 마지막 종결 날짜 시간 |
| ORIGINUSER | text | 쿼리를 시작한 사용자 |
| ROWWRITEDT | 날짜 시간 | 행이 파일에 기록된 날짜 시간 |
| ROWID | 텍스트 | 행 ID |
쿼리 메시지
쿼리 메시지 파일은 특정 쿼리와 연결된 각 메시지를 표시하여 쿼리 파일을 보완합니다.쿼리 ID를 키로 사용하여 쿼리 파일과 쿼리 메시지 파일 간에 매핑할 수 있습니다.
쿼리 메시지 파일의 열 목록은 다음과 같습니다.
| 열 | Data Type | 선택 |
|---|---|---|
| STUDYNAME | text | 스터디 이름 |
| SITECOUNTRY | text | 스터디 사이트 세 글자 국가 약어 |
| SITENUM | text | Site Number |
| SUBJID | text | 대상자 이름 |
| QUERYNAME | 텍스트 | 쿼리 이름 |
| QUERYID | 텍스트 | 쿼리 ID |
| QUERYMSGSTATUS | 텍스트 | 쿼리 메시지 상태 |
| RESTRICTEDMSG | 불린(Boolean) | 제한된 쿼리 메시지 |
| QUERYMSG | 텍스트 | Query Message |
| QUERYMSGBY | 텍스트 | 메시지 생성자 |
| QUERYMSGDT | 날짜 시간 | 쿼리 메시지 날짜 |
| QUERYTEAM | text | 메시지를 생성한 쿼리 팀 |
| ORIGINSYS | text | 쿼리 메시지가 시작된 시스템입니다. |
| ORIGINID | text | 시작 시스템의 ID입니다. |
| ORIGINUSER | text | 쿼리 메시지를 시작한 사용자입니다. |
| QUICKACT | 불린(Boolean) | 메시지가 빠른 작업(Quick Action)인지 여부를 나타냅니다(true/false). |
| QUICKACTTYPE | text | 수행된 빠른 작업의 유형입니다. |
| ROWWRITEDT | 날짜 시간 | 행이 파일에 기록된 날짜 시간 |
| ROWID | 텍스트 | 행 ID |
참조 데이터 파일
참조 데이터에는 레이블, 디스플레이 오버라이드 레이블, 삭제, 로컬 실험실 단위 정의 및 로컬 실험실 코드 목록 정의에 대한 파일이 포함됩니다.
DELETES 파일에 대한 정보는 증분 추출을 참조하십시오.
레이블
레이블 파일에는 이벤트 그룹, 이벤트, 폼, 아이템 그룹 및 아이템과 같은 스터디 정의 오브젝트와 관련된 레이블이 표시됩니다.이 파일은 최신 스터디 디자인 버전의 레이블을 포함하고 있으며, 전체 SFF ZIP 패키지에서만 사용할 수 있습니다.레이블은 사용 중인 Vault에 대해 설정된 언어로 표시됩니다.
레이블 파일의 열 목록은 다음과 같습니다.
| 열 | Data Type | 선택 |
|---|---|---|
| NAME | text | 오브젝트 이름 |
| LABEL | text | 오브젝트 레이블 |
| TYPE | 텍스트 | 오브젝트 유형(예: eventgroup, event, form, itemgroup, item) |
| ROWWRITEDT | 날짜 시간 | 행이 파일에 기록된 날짜 시간 |
| ROWID | 텍스트 | 행 ID |
레이블 파일의 예:
| NAME | LABEL | TYPE | ROWWRITEDT | ROWID |
|---|---|---|---|---|
| prescreening | 사전 선별 검사 | eventgroup | 2024-06-01T21:06:00Z | prescreening_eventgroup |
| visit1 | 방문 1 | event | 2024-06-01T21:06:00Z | visit1_event |
| physical_exam | 신체 검사 | form | 2024-06-01T21:06:00Z | physical_exam_form |
| ig_prescreen | 사전 선별 검사 | itemgroup | 2024-06-01T21:06:00Z | ig_prescreen_itemgroup |
| dob | 생년월일 | item | 2024-06-01T21:06:00Z | dob_item |
| in_progress__v | 진행 중 | event_status | 2024-06-01T21:06:00Z | in_progress__v_event_status |
| submitted__v | 제출됨(Submitted) | event_status | 2024-06-01T21:06:00Z | submitted__v_event_status |
| blank__v | 공백(Blank) | event_status | 2024-06-01T21:06:00Z | blank__v_event_status |
| did_not_occur__v | 발생하지 않음(Did Not Occur) | event_status | 2024-06-01T21:06:00Z | did_not_occur__v_event_status |
| planned__v | 계획됨(Planned) | event_status | 2024-06-01T21:06:00Z | planned__v_event_status |
행 ID는 위의 예에서 연결된 문자열일 수 있습니다.
오버라이드 레이블
오버라이드 레이블 파일의 열 목록은 다음과 같습니다.
| 열 | Data Type | 선택 |
|---|---|---|
| SRCDEFINITION | text | 원본(오브젝트) 정의 이름 |
| SRCLABELTYPE | 텍스트 | 원본(오브젝트) 레이블 유형: 예: eventgroup |
| TARGETDEFINITION | 텍스트 | 대상(오브젝트) 정의 이름 |
| TARGETLABELTYPE | 텍스트 | 대상(오브젝트) 레이블 유형: 예: event |
| TARGETOVERRIDELABEL | text | 대상(오브젝트) 오버라이드 레이블 |
| SOURCE | text | 데이터 소스 |
| ROWWRITEDT | 날짜 시간 | 행이 파일에 기록된 날짜 시간 |
| ROWID | 텍스트 | 행 ID |
로컬 실험실 단위
로컬 실험실 단위 파일에는 로컬 실험실 모듈과 관련된 단위 정의가 표시됩니다.
실험실 단위 파일의 열 목록은 다음과 같습니다.
| 열 | Data Type | 선택 |
|---|---|---|
| UNITNAME | text | 단위 정의 이름 |
| UNITEXTID | 텍스트 | 단위 정의 외부 ID |
| UNITTYPE | 텍스트 | 단위 정의 유형 |
| UNITITEMCODE | 텍스트 | 단위 아이템 정의 코드 |
| UNITITEMDECODE | 텍스트 | 단위 아이템 정의 디코드 |
| UNITITEMEXTID | 텍스트 | 단위 아이템 정의 외부 ID |
| UNITITEMABBR | 텍스트 | 단위 아이템 정의 약어 |
| UNITITEMSTANDARD | 불린(Boolean) | 단위 아이템 정의 표준 |
| UNITITEMCONV | text | 단위 아이템 정의 변환 공식 |
| SOURCE | text | 데이터 소스 |
| ROWWRITEDT | 날짜 시간 | 행이 파일에 기록된 날짜 시간 |
| ROWID | 텍스트 | 행 ID |
로컬 실험실 코드 목록
로컬 실험실 코드 목록 파일에는 로컬 실험실 모듈과 관련된 코드 목록 정의가 표시됩니다.
로컬 실험실 코드 목록 파일의 열 목록은 다음과 같습니다.
| 열 | Data Type | 선택 |
|---|---|---|
| CODELISTNAME | text | 코드 목록 정의 이름 |
| CODELISTEXTID | 텍스트 | 코드 목록 정의 외부 ID |
| CODELISTITEMCODE | 텍스트 | 코드 목록 아이템 정의 코드 |
| CODELISTITEMDECODE | text | 코드 목록 아이템 정의 디코드 |
| SOURCE | text | 데이터 소스 |
| ROWWRITEDT | 날짜 시간 | 행이 파일에 기록된 날짜 시간 |
| ROWID | text | 행 ID |
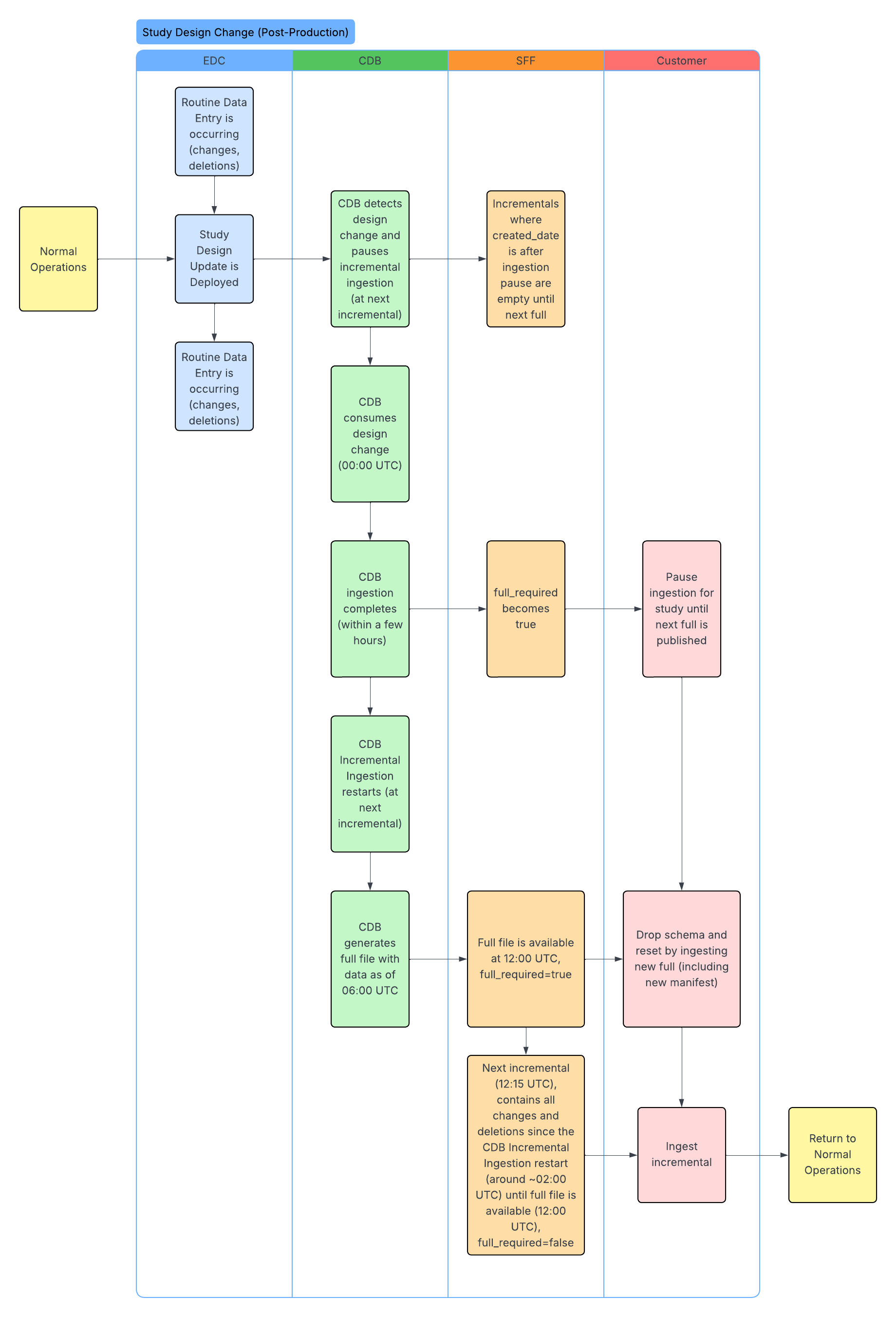
스터디 디자인 변경 사항 이해
EDC에서 스터디 디자인 변경 사항이 발생하면 새로운 사례집 버전이 게시됩니다.CDB가 디자인 변경 사항을 수집하고 적용하면 API 응답은 전체 및 증분 추출 패키지 모두에 대해 full_required 필드를 true로 반환합니다.full_required가 true인 경우 패키지는 여전히 생성되지만 비어 있습니다.이는 패키지가 48시간 동안 액세스 가능 상태를 유지하기 때문에 발생합니다.예를 들어 기능이 꺼져 있더라도 48시간 제한에 도달하지 않은 경우 빈 패키지가 반환될 수 있습니다.
API 응답은 추출이 증분 또는 전체인지 여부에 따라 다르게 해석됩니다.
- 증분 패키지의 경우 true 응답은 증분 변경 사항이 중지되었으며 다음 전체 SFF 패키지에서 업데이트를 재개할 때까지 기다려야 함을 의미합니다.
- 전체 패키지의 경우 true 응답은 패키지를 사용하여 최신 전체 세트로 데이터를 새로 고칠 수 있음을 의미합니다.
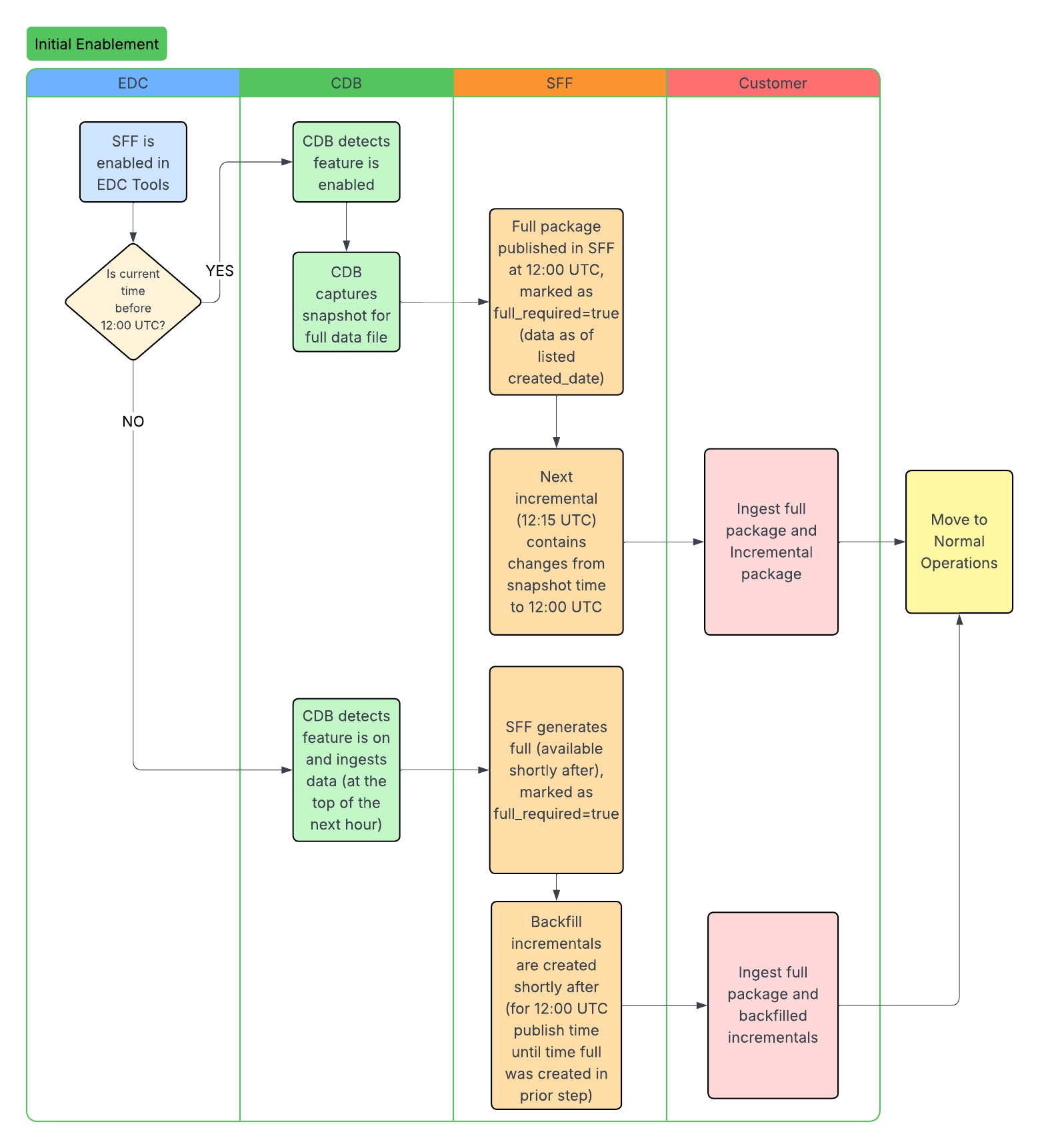
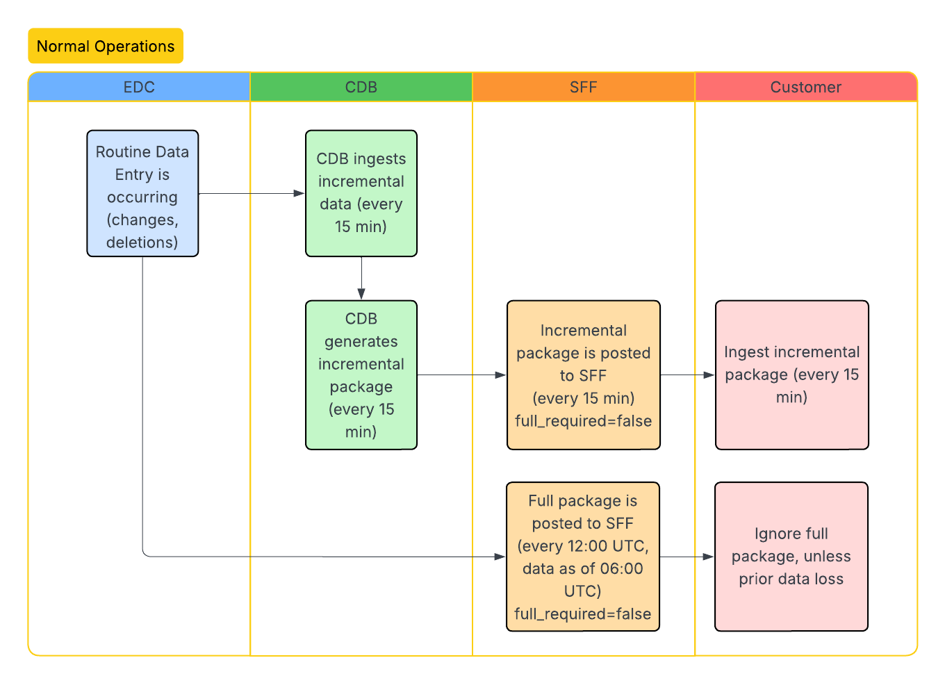
표준 워크플로
다음 워크플로는 초기 활성화, 데이터 수집, 스터디 설계 변경 후 업데이트가 발생하는 방식을 포함하여 SFF 수명 주기를 보여줍니다.아래의 CDB 열 헤더는 CDB 인프라를 나타냅니다.CDB 인프라를 통해 데이터를 수집하여 SFF를 생성합니다.