Study File Format API

The Study File Format (SFF) is a standardized method of exporting clinical data from Veeva EDC and Clinical Reporting systems. SFF is accessed through the Study File Format API and comes as a single ZIP package that includes two main parts: the Study Data and the Study Definition.

SFF is useful for reporting on clinical and operational data and for integrating with other systems. The ZIP package contains a manifest file and CSVs that provide clinical, operational, and reference data. The manifest file details the relationship between the Study Definition and the Study Data.

Extraction Types: There are two types of SFF extraction, full and incremental. A full SFF extraction contains the entire dataset, from the start of data collection up to the latest SFF full extraction run. Full SFF extractions (packages) are available every 24 hours at 12:00 PM local Vault time. Clinical and operational data can be generated incrementally to reflect any changes since the latest SFF extraction. You can specify full or incremental when using the List Packages endpoint.

Enablement: The EDC license includes both full and incremental SFF packages. You can enable full packages in EDC Tools > Study Settings. Contact Veeva Support to enable incremental packages.

Versioning: SFF uses separate versioning for its API and packages. We maintain two active API versions and two active package versions. For package versioning, we only create a new version when there are schema changes that could break existing integrations. For example, we don’t version the package if we only add a column to the CSV file that doesn’t impact the structure. We do create a new version if the manifest attributes are altered.

Learn more about API versioning on the Developer Portal.

Prerequisites

Users with the standard CDMS Super User study role can perform the actions described below by default. If your organization uses custom roles, then your role must grant the following permission:

Type Permission Label Controls
Functional Permission Study File Format API Access Ability to access and use the Study File Format API. Study File Format API Access provides API Access and Restricted Data Access by default. For EDC studies, users do not need the Clinical Reporting Tab permission to access SFF.

Enabling Study File Format API

You can only enable SFF in production study environments.

To enable the Study File Format feature in your vault:

  1. Navigate to Tools > EDC Tools > Study Settings for your Study. Tools Drop-Down

  2. Click Edit.
  3. Click Yes to Enable Study File Format API. Study File Format API in Study Setting

If you’re enabling SFF for the first time, wait until the first full SFF package is published and available through the API. This also applies if you disable the feature and then re-enable it for a Study.

Clinical Reporting customers already have incremental extraction enabled by default.

Package Contents & Organization

SFF packages are provided in a ZIP file format. Inside the ZIP file, there is a folder named data that contains all the CSV files. In the root of the ZIP file, the “manifest.json” file contains the self-describing structure of the package, as well as the Study Design information.

The package file name format is as follows:

Study Name_SFF_Full/Incremental_YYYY_MM_DD_HH_MM_SS

For example, Natevba_SFF_Incremental_2024_08_16_00_30_00

The timestamp provided in the name indicates the publication time of the package.

Duplicate Column Headers

Duplicate CSV column headers appear when Item Definitions are reused on a form. SFF addresses duplication by appending an “_n” for each duplicate column. For example, _1, _2. The first column maintains the original name, and each successive column receives an appended suffix. Column name deduplication is case sensitive. For example, “ColumnName” and “columnname” are treated as different names and are not deduplicated.

Every instance of a column’s appearance displays in the clinical_data section of the manifest file. In this section, the deduplicated name shows in the name field, and the original Item Definition name shows in the lookup_name field.

With deduplication, the itemgroups array becomes a single attribute, showing the single Item Group Definition for each column. This also applies to Local Labs’ column headers when multiple lab panels exist on a form definition.

Package version 2.0 supports duplicate column functionality.

Full Data Extraction

Full extraction of the ZIP package is available every 24 hours and is designed to help you update your downstream systems in situations such as:

  • Enabling SFF for a Study for the first time
  • During a new study design change or deployment
  • Replacing your data with a full refresh (i.e., a full ingestion of data from EDC into CDB)
  • Encountering a critical error that requires a restart

Full Publication Timing: Starting in 26R1, CDMS publishes full SFF packages based on the vault’s configured timezone rather than UTC (although, the system still records timestamps in UTC). You may receive two full packages on the day the timezone transitions or if you modify the vault’s timezone in the future.

Study Design Data

Study design data in the manifest file is always extracted as a full dataset, not incrementally. The latest version of the study design data is captured with each extraction.

Labels and Override Labels

Labels and override labels include data from the latest study design version.

Incremental Data Extraction

Incremental extraction is available every 15 minutes. When using incremental extraction, if there are no changes between the last extract and the current extract, the file will be generated as a blank file with column headers only.

Deletes File

The Deletes CSV file is included in the incremental extraction’s reference data. It includes all deleted data necessary to identify which rows should be removed from your integrated systems.

Row ID Column

The Row ID column is included in every file, except the Deletes file, and can be used to identify updated and deleted rows. It consists of the Row ID, an underlying identifier used to create a unique row of data. The Row ID structure varies across files.

Handling Data Changes

You should treat any changes to the incremental extraction or ZIP package as an Upsert versus an Insert. An Upsert command updates an existing row if the value already exists, or inserts a new row if it doesn’t. The only exception to this is the Deletes file, which tracks deleted rows.

Understanding the Manifest File

JSON is a structured format that can be used to map study design objects to Study Data. The manifest.json file allows users to consume data in a programmatic way. It defines the Study Data file structure and includes the study design.

The header information in the manifest file consists of the following:

  • Study name
  • Documentation URL
  • SFF version
  • Extract name
  • Creation datetime
  • Number of files in the package
  • Whether the clinical data is incrementally generated or not
  • What study design version the manifest refers to

The SFF API version operates independently from the SFF package version. For example, the SFF API version may be available in versions 23.2, 24.3, and 25.2, while the SFF package offers 1.0 and 2.0 versions.

The data is divided into four JSON code blocks:

  • Operational Data
  • Reference Data
  • Clinical Data
  • Study Design

Example Manifest File

Download an example manifest file.

Package Version 1.0:

  Download Example File 1.0

Package Version 2.0:

  Download Example File 2.0

Operational & Reference Data

Operational data defines operational data files, including system files, and reference data defines the reference data files associated with the Study.

Clinical Data

Clinical data consists of the filename, source, form, and column headers:

Field Description
Filename Name of the CSV file (for example, “prescreening.csv”)
Source The source of the clinical data file (for example, “EDC”)
Form Name of the form definition
Columns The array of file columns includes both pre-defined header columns and clinical item columns. Each item column represents a single Item Definition.

Item Definition metadata is derived from EDC Studio.

Items may have additional attributes, which are detailed in the Additional Item Attributes section below.

Additional Item Attributes

The following are examples of additional item attributes for clinical data in the manifest file:

  • Name: Name of the attribute
  • External_id: External ID of the attribute
  • SDTM_name: SDTM name
  • Datatype: Based on EDC data types (see section below)
  • Length: Populated for text, number, codelist, and unit item types
  • Precision: Populated for number and unit item types
  • Unknown: Can be populated for date or datetime Item Definitions that allow for unknown parts
  • Mask: Typically populated for unknown dates and datetimes
  • Item_type: For example, edc__v, derived__v, read_only__v
  • Itemgroups: Item Group Definition name(s)
    • If an Item Definition is reused across Item Group Definitions, all Item Group Definitions appear in the array in the order they are listed on the Form Definition
  • Restricted: Restricted data, the boolean value equals true or false
  • Codelist: Codelist Definition name
  • Unit: Unit definition name
Datatype

Datatype item attributes are based on the following EDC data types:

  • text
  • codelist
  • url
  • label
  • boolean
  • number
  • unit
  • date
  • datetime
  • time

Study Design

The study design (study_design) block includes the following sections:

  • Eventgroups: Defines all of the Event Group Definitions configured in the Study
  • Events: Defines all of the Event Definitions configured in the Study
  • Forms: Defines all of the Form Definitions configured in the Study
  • Itemgroups: Defines all of the Item Group Definitions configured in the Study
  • Codelists: Defines all of the Codelist Definitions used in the clinical data files (non-labs)
  • Units: Defines all of the Unit Definitions used in the clinical data files (non-labs)
  • Subject_groups: Defines all of the Subject Group Definitions configured in the Study

Information about each clinical item on a form is found within the clinical data JSON block of the manifest file. For each clinical file, there are reference keys to the Event Group, Event, and Form Definition names. This allows you to map the relationships between the clinical files and the study design objects.

The columns in the manifest file are not guaranteed to be in order. However, you can programmatically map each column to its corresponding CSV column header, which is preserved in order.

Study Data Files

The Study Data portion of SFF also consists of clinical, operational, and reference data. Clinical data files include header columns that indicate the Study, Site Country, Site, Event Group, Event, and Form associated with each subject. Each clinical item on a form will have its own column, positioned after the primary column headers.

Study Data files contain restricted data. The Study File Format API Access permission grants Restricted Data Access permission by default.

Names are typically used over labels for objects such as Event Group, Event, Form, Item Group, Item Definitions and Statuses. Labels can be found in the LABELS CSV file in the full SFF ZIP package. IDs are not visible in the SFF except as the Row ID, which is the unique identifier for a row of data.

Clinical Data Files

The clinical data files consist of one CSV file for each Form Definition. The title of the file is the same as the Form Definition Name. If there are multiple form definitions with the same name, the additional form definitions will have _2, _3, and so on appended to the file name. The order is determined by an alphabetical sort of both the Source Name and the Form Definition Name. Each file contains records representing a row of clinical data for a specific form instance. Clinical data includes forms in the Submitted and In Edit (in_progress_post_submit__v) status.

Clinical Data Headers

The clinical data headers are standard columns that represent the hierarchy of the clinical data within the form. The headers are common across all of the clinical data files.

The list of columns are as follows:

Column Data Type Description
STUDYNAMEtextStudy Name
SITECOUNTRYtextStudy Site Three-Letter Country Abbreviation
SITENUMtextSite Number
SUBJIDtextSubject Name
EGROUPNAMEtextEvent Group Name
EGSEQnumberEvent Group Sequence
EVENTNAMEtextEvent Name
FORMNAMEtextForm Name
FSEQnumberForm Sequence
IGSEQnumberItem Group Sequence
FORMSTATUStextForm Status
CREATEDDTdatetimeDatetime Form Created
FIRSTSUBMITDTdatetimeDatetime Form First Submitted
LASTSUBMITDTdatetimeDatetime Form Last Submitted
FORMLASTMODDTdatetimeDatetime Form Last Modified
Item ColumnsvariesItem Columns (expands for the number of items on the form)
ROWWRITEDTdatetimeDatetime the row was written to the file
ROWIDtextRow ID

Clinical Item Data

Clinical Items appear after the header columns listed above for each clinical file, with each Item Definition Name in its own column. Data is dynamically added when necessary. For example, if an Item Group is non-repeating, the corresponding Item Group sequence will not be displayed in the clinical form.

Data Types & Formatting

Data Type Format Description
TextStringFor clinical data items, text can be represented as a codelist or URL data type. Statuses are represented with the name value. For example: submitted__v
NumberDigitDefined precision and/or length
DatesSystem dates are formatted as YYYY-MM-DD. Each clinical date has two columns: the Derived/ISO8601 Date and the RAW Date as entered.There are two columns for each date, the derived ISO8601 format, and the RAW format. For example: BIRTHDT: 1990-01-25 and BIRTHDT_RAW: 25-Jan-1990
DatetimesSystem datetimes have a UTC timezone. Each clinical datetime has two columns: the Derived/ISO8601 Datetime and the RAW Datetime as entered. There are two columns for each datetime, the derived ISO8601 format, and the RAW format. For example: LBDTC: 2021-01-01T12:00:00 and BIRTHDT_RAW: 01-Jan-2021 12:00:00:
TimesHH:mm:ssStandard format, ISO8601
UnknownsFor a date with an unknown day, the derived date format is 2024-06-01, and the RAW date format is UN-Jun-2024.

For a datetime with an unknown day, the derived datetime format is 2024-06-01T00:00:00, and the RAW datetime format is UN-Jun-2024 UN:UN:UN.

For a date with an unknown month + day, the derived date format is 2024-01-01, and the RAW date format is UN-UNK-2024.

For a datetime with an unknown month + day, the derived datetime format is2024-01-01T00:00:00, and the RAW datetime format is UN-Jun-2024 UN-UNK-2024 UN:UN:UN.

For an unknown time, the derived date format is 2024-06-02T00:00:00, and the RAW date format is 02-Jun-2024 UN:UN:UN.
The manner in which RAW date and datetime outputs represent unknown dates and datetimes. For the Derived date and datetime, the system will default the unknown portion (Month, Day, or Time) to January 1 at 00:00:00 UTC.
BooleansTrue/False 
Units(item)_UOM
(item)_TRANSLATED
(item)_UOM_TRANSLATED
For each unit item, there is the unit value, translated value, and the translated unit value. These are denoted by appending suffixes to the clinical item name. The unit of measure (UOM) and translated unit of measure display the unit label.
Codelists(item)
(item)_DECODE
The code value is the item value. The DECODE or label is a secondary column dynamically added with a suffix appended to the item name. For example: ethnicity_DECODE

Operational & System Datasets

Along with clinical data, the SFF ZIP package contains several system datasets that contain operational data.

System datasets provide data related to specific EDC objects and track the progress of all subjects within the Study. They are automatically included in the ZIP package and include the following files:

  • SYS_EVENTS.csv
  • SYS_FORMS.csv
  • SYS_SUBJECTS.csv
  • SYS_ILB.csv
  • SYS_LINKS.csv
  • SYS_SITES.csv
  • QUERIES.csv
  • QUERY_MSGS.csv

SYS_EVENTS

The SYS_EVENTS dataset describes the Event and Event Group associated with a particular subject, along with their current statuses and change reasons.

It contains the following Event Statuses:

  • blank__v (Blank)
  • submitted__v (Submitted)
  • in_progress__v (In Progress)
  • planned__v (Planned)
  • did_not_occur__v (Did Not Occur)

The list of SYS_EVENTS columns is as follows:

Column Data Type Description
STUDYNAMEtextStudy Name
SITECOUNTRYtextStudy Site Three-Letter Country Abbreviation
SITENUMtextSite Number
SUBJIDtextSubject Name
EGROUPNAMEtextEvent Group Name
EGROUPORDERnumberEvent Group Order
EGSEQnumberEvent Group Sequence
EVENTNAMEtextEvent Name
EVENTORDERnumberEvent Order
EVENTDTdateEvent Date
VISMETHODtextVisit Method
PLANNEDDTdatePlanned Date
OVERDUEDTdateEvent Overdue Date
EVENTSTATUStextEvent Status
EVENTRESTRICTEDbooleanEvent Restricted
CHANGEREASONtextEvent Change Reason
EXPFORMSnumberExpected Number of Forms
FROZENbooleanEvent Frozen
FROZENDTdatetimeDatetime Event is Frozen
LOCKEDbooleanEvent Locked
LOCKEDDTdatetimeDatetime Event is Locked
SIGNEDbooleanEvent Signed
SIGNEDDTdatetimeDatetime Event is Signed
EVENTDTLASTMODDTdatetimeEvent Date Last Modified Datetime
SYSIDtextThe primary ID of the system file (VoF ID for EDC data or the source system ID for third-party data)
SOURCEtextThe source of the data
ROWWRITEDTdatetimeDatetime the row is written to the file
ROWIDtextRow ID

SYS_FORMS

The SYS_FORMS dataset offers an overview of all forms containing subject data, including form status, form-level review statuses for SDV and DMR, and form-level ILB (Intentionally Left Blank) information.

It contains the following Form Statuses:

  • blank__v (Blank)
  • submitted__v (Submitted)
  • in_progress__v (In Progress)
  • in_progress_post_submit__v (In Edit)

The list of SYS_FORMS columns are as follows:

Column Data Type Description
STUDYNAMEtextStudy Name
SITECOUNTRYtextStudy Site Three-Letter Country Abbreviation
SITENUMtextSite Number
SUBJIDtextSubject Name
EGROUPNAMEtextEvent Group Name
EGSEQnumberEvent Group Sequence
EVENTNAMEtextEvent Name
FORMNAMEtextForm Name
FSEQnumberForm Sequence
FORMSTATUStextForm Status
FORMRESTRICTEDbooleanForm Restricted
CREATEDDTdatetimeForm Created Date
FIRSTSUBMITDTdatetimeForm First Submit Date
LASTSUBMITDTdatetimeForm Last Submit Date
NUMSUBMITSnumberNumber of Form Submits
OVERDUEDTdateForm Overdue Date
CHANGEREASONtextForm Change Reason
SDVOVRPLANtextSDV Override Plan
SDVREQbooleanSDV Required
SDVCOMPbooleanSDV Completed
FIRSTSDVDTdatetimeFirst SDV Date
SDVCOMPDTdatetimeSDV Completed Datetime
SDVUSERMODDTdatetimeSDV User Modified Date
DMROVRPLANtextDMR Override Plan
DMRREQbooleanDMR Required
DMRCOMPbooleanDMR Completed
FIRSTDMRDTdatetimeFirst DMR Date
DMRCOMPDTdatetimeDMR Completed Datetime
DMRUSERMODDTdatetimeDMR User Modified Date
FROZENbooleanForm Frozen
FROZENDTdatetimeDatetime Form is Frozen
LOCKEDbooleanForm Locked
LOCKEDDTdatetimeDatetime Form is Locked
SIGNEDbooleanForm Signed
SIGNEDDTdatetimeDatetime Form is Signed
ILBbooleanForm Intentionally Left Blank
ILBREASONtextReason for Form Intentionally Left Blank
FORMLASTMODBYtextForm Last Modified By
FORMLASTMODDTdatetimeForm Last Modified Datetime
SYSIDtextThe primary ID of the system file (VoF ID for EDC data or the source system ID for third-party data)
SOURCEtextThe source of the data
ROWWRITEDTdatetimeDatetime the row is written to the file
ROWIDtextRow ID

SYS_SUBJECTS

The SYS_SUBJECTS dataset contains data related to the subjects within the Study.

The list of SYS_SUBJECTS columns are as follows:

Column Data Type Description
CASEBOOKVERnumberSubject’s Casebook Version Number
STUDYNAMEtextStudy Name
SITECOUNTRYtextStudy Site Three-Letter Country Abbreviation
SITENUMtextSite Number
SUBJIDtextSubject Name
SUBSTATUStextSubject Status
SUBRESTRICTEDbooleanSubject Restricted
SDVPLANtextSDV Plan assigned to the Subject
DMRPLANtextDMR Plan assigned to the Subject
FROZENbooleanSubject Frozen
LOCKEDbooleanSubject Locked
SIGNEDbooleanSubject Signed
LATESTARMtextLatest Arm
LATESTCOHORTtextLatest Cohort
LATESTSUBSTUDYtextLatest Substudy
CNSNTDTdateInitial Consent Date
SCRDDTdateScreened Date
SCRFAILDTdateScreen Failed Date
ENRDDTdateEnrolled Date
RDMDDTdateRandomized Date
STARTTRTDTdateStarted Treatment Date
ENDTRTDTdateEnd Treatment Date
WTHDRWNDTdateWithdrawn Date
STARTFLLWUPDTdateStarted Follow Up Date
LOSTFLLWUPDTdateLost to Follow Up Date
CMPLTDTdateEnd of Study Date
SUBLASTMODBYtextSubject Last Modified By
SUBLASTMODDTdatetimeSubject Last Modified Datetime
SYSIDtextThe primary ID of the system file (VoF ID for EDC data or the source system ID for third-party data)
SOURCEtextThe source of the data
ROWWRITEDTdatetimeDatetime that the row was written to the file
ROWIDtextRow ID

SYS_ILB

The SYS_ILB dataset contains Intentionally Left Blank data for relevant items on a particular form for each subject across all study sites. It includes data in the Submitted status.

The list of SYS_ILB columns are as follows:

Column Data Type Description
STUDYNAMEtextStudy Name
SITECOUNTRYtextStudy Site Three-Letter Country Abbreviation
SITENUMtextSite Number
SUBJIDtextSubject Name
EGROUPNAMEtextEvent Group Name
EGSEQnumberEvent Group Sequence
EVENTNAMEtextEvent Name
FORMNAMEtextForm Name
FSEQnumberForm Sequence
IGROUPNAMEtextItem Group Name
IGSEQnumberItem Group Sequence
ITEMNAMEtextItem Name
ILBREASONtextIntentionally Left Blank Reason
SOURCEtextThe source of the data
ROWWRITEDTdatetimeDatetime the row is written to the file
ROWIDtextRow ID

The SYS_LINKS dataset contains information regarding any links added to the clinical data for form-to-form linking and item-to-form linking.

The list of SYS_LINKS columns are as follows:

Column Data Type Description
STUDYNAMEtextStudy Name
SITECOUNTRYtextStudy Site Three-Letter Country Abbreviation
SITENUMtextSite Number
SUBJIDtextSubject Name
EGROUPNAMEtextEvent Group Name
EGSEQnumberEvent Group Sequence
EVENTNAMEtextEvent Name
FORMNAMEtextForm Name
FSEQnumberForm Sequence
IGROUPNAMEtextItem Group Definition Name
IGSEQnumberItem Group Sequence
FORMLINKNAMEtextForm Link Item Definition Name
LINKIDtextLink Vault ID
LINKCREATEDBYtextLink Created By
LINKCREATEDDTdatetimeLink Created Datetime
FORMIDtextForm execution ID
SOURCEtextThe source of the data
ROWWRITEDTdatetimeDatetime the row is written to the file
ROWIDtextRow ID

SYS_SITES

This dataset contains data about Study Sites.

The list of SYS_SITES columns are as follows:

Column Data Type Description
STUDYNAMEtextStudy Name
SITECOUNTRYtextStudy Site Three-Letter Country Abbreviation
SITENUMtextSite Number
SITENAMEtextSite Name
SITEPItextSite Principal Investigator
SITESTATUStextSite Status
SITETIMEZONEtextSite Timezone
SYSIDtextThe primary ID of the system file (VoF ID for EDC data or the source system ID for third-party data)
SOURCEtextThe source of the data
ROWWRITEDTdatetimeDatetime the row is written to the file
ROWIDtextRow ID

Queries File

The Queries file contains a record of each query created in the Study, along with operational metrics such as when the query was opened, when it was closed, and who created it. You can use this data to calculate additional metrics for downstream reporting and analytics.

The list of columns in the Queries file are as follows:

Column Data Type Description
STUDYNAMEtextStudy Name
SITECOUNTRYtextStudy Site Three-Letter Country Abbreviation
SITENUMtextSite Number
SUBJIDtextSubject Name
EGROUPNAMEtextEvent Group Name
EGSEQnumberEvent Group Sequence
EVENTNAMEtextEvent Name
EVENTDTdateEvent Date
EVENTSTATUStextEvent Status
FORMNAMEtextForm Name
FSEQnumberForm Sequence
IGROUPNAMEtextItem Group Name
IGSEQnumberItem Group Sequence
ITEMNAMEtextItem Name
QUERYNAMEtextQuery Name
QUERYIDtextQuery ID
ORIGINSYStextOriginating System
ORIGINIDtextOriginating ID
ORIGINNAMEtextOriginating Name
QUERYSTATUStextQuery Status
QUERYTYPEtextQuery Type
QUERYRESTRICTEDbooleanRestricted Query
MANUALQUERYbooleanManual or System Query
RULEDEFtextRule Definition Name
TRIGIDtextTrigger Name
FIRSTQUERYMSGtextFirst Query Message
QUERYTEAMtextQuery Team
QUERYROWEXTERNALIDtextQuery Row External ID (Populated for queries on Non-Veeva EDC data if set)
QUERYCREATEDBYtextQuery Created By
QUERYCREATEDDTdatetimeQuery Created Datetime
QUERYLASTCLOSEDDTdatetimeQuery Last Closed Datetime
ORIGINUSERtextThe user who originated the query
ROWWRITEDTdatetimeDatetime the row is written to the file
ROWIDtextRow ID

Query Messages

The Query Messages file complements the Queries file by displaying each message associated with a particular query. You can use the Query ID as a key to map between the Queries file and the Query Messages file.

The list of columns in the Query Messages file are as follows:

Column Data Type Description
STUDYNAMEtextStudy Name
SITECOUNTRYtextStudy Site Three-Letter Country Abbreviation
SITENUMtextSite Number
SUBJIDtextSubject Name
QUERYNAMEtextQuery Name
QUERYIDtextQuery ID
QUERYMSGSTATUStextQuery Message Status
RESTRICTEDMSGbooleanRestricted Query
QUERYMSGtextQuery Message
QUERYMSGBYtextMessage Created By
QUERYMSGDTdatetimeQuery Message Date
QUERYTEAMtextQuery Team that created the message
ORIGINSYStextThe system from which the query message originated.
ORIGINIDtextThe ID of the originating system.
ORIGINUSERtextThe user who originated the query message.
QUICKACTbooleanIndicates if the message is a Quick Action (true/false).
QUICKACTTYPEtextThe type of Quick Action taken.
ROWWRITEDTdatetimeDatetime the row is written to the file
ROWIDtextRow ID

Reference Data Files

The reference data includes files for Labels, Display Override Labels, Deletes, Local Lab Unit Definitions, and Local Lab Codelist Definitions.

See Incremental Extraction for information regarding the DELETES file.

Labels

The Labels file displays labels related to Study Definition objects such as: Event Groups, Events, Forms, Item Groups and Items. The file includes labels from the latest study design version and is only available with the full SFF ZIP package. Labels are displayed in the language set for the vault in use.

The list of columns in the Labels file are as follows:

Column Data Type Description
NAMEtextObject Name
LABELtextObject Label
TYPEtextObject Type (such as eventgroup, event, form, itemgroup, item)
ROWWRITEDTdatetimeDatetime the row is written to the file
ROWIDtextRow ID

Example of a Labels file:

NAME LABEL TYPE ROWWRITEDT ROWID
prescreeningPreScreeningeventgroup2024-06-01T21:06:00Zprescreening_eventgroup
visit1Visit 1event2024-06-01T21:06:00Zvisit1_event
physical_examPhysical Examform2024-06-01T21:06:00Zphysical_exam_form
ig_prescreenPreScreeningitemgroup2024-06-01T21:06:00Zig_prescreen_itemgroup
dobDate of Birthitem2024-06-01T21:06:00Zdob_item
in_progress__vIn Progressevent_status2024-06-01T21:06:00Zin_progress__v_event_status
submitted__vSubmittedevent_status2024-06-01T21:06:00Zsubmitted__v_event_status
blank__vBlankevent_status2024-06-01T21:06:00Zblank__v_event_status
did_not_occur__vDid Not Occurevent_status2024-06-01T21:06:00Zdid_not_occur__v_event_status
planned__vPlannedevent_status2024-06-01T21:06:00Zplanned__v_event_status

The Row ID may be a concatenated string in the above example.

Override Labels

The list of columns in the Override Labels file are as follows:

Column Data Type Description
SRCDEFINITIONtextSource (Object) Definition Name
SRCLABELTYPEtextSource (Object) Label Type: such as an eventgroup
TARGETDEFINITIONtextTarget (Object) Definition Name
TARGETLABELTYPEtextTarget (Object) Label Type: such as an event
TARGETOVERRIDELABELtextTarget (Object) Override Label
SOURCEtextData source
ROWWRITEDTdatetimeDatetime the row is written to the file
ROWIDtextRow ID

Local Lab Units

The Local Lab Units file displays the Unit Definitions related to the Local Labs module.

The list of columns in the Lab Units file are as follows:

Column Data Type Description
UNITNAMEtextUnit Definition Name
UNITEXTIDtextUnit Definition External ID
UNITTYPEtextUnit Definition Type
UNITITEMCODEtextUnit Item Definition Code
UNITITEMDECODEtextUnit Item Definition Decode
UNITITEMEXTIDtextUnit Item Definition External ID
UNITITEMABBRtextUnit Item Definition Abbreviation
UNITITEMSTANDARDbooleanUnit Item Definition Standard
UNITITEMCONVtextUnit Item Definition Conversion Formula
SOURCEtextData source
ROWWRITEDTdatetimeDatetime the row is written to the file
ROWIDtextRow ID

Local Lab Codelists

The Local Lab Codelists file displays the Codelist Definitions related to the Local Labs module.

The list of columns in the Local Lab Codelists file are as follows:

Column Data Type Description
CODELISTNAMEtextCodelist Definition Name
CODELISTEXTIDtextCodelist Definition External ID
CODELISTITEMCODEtextCodelist Item Definition Code
CODELISTITEMDECODEtextCodelist Item Definition Decode
SOURCEtextData source
ROWWRITEDTdatetimeDatetime the row is written to the file
ROWIDtextRow ID

Understanding Study Design Changes

If a study design change occurs in EDC, a new casebook version is published. Once CDB ingests and applies the design changes, the API response returns the full_required field as true for both full and incremental extraction packages. When full_required is true, packages are still produced but they are empty. This happens because packages remain accessible for 48 hours. For example, an empty package can be returned even if the feature is turned off, provided the 48-hour time limit has not been reached.

The API response is interpreted differently depending on whether the extraction is incremental or full:

  • For an incremental package, a true response means that incremental changes have stopped, and you have to wait for the next full SFF package to resume updates.
  • For the full package, a true response means that the package can be used to refresh your data with the latest full set.

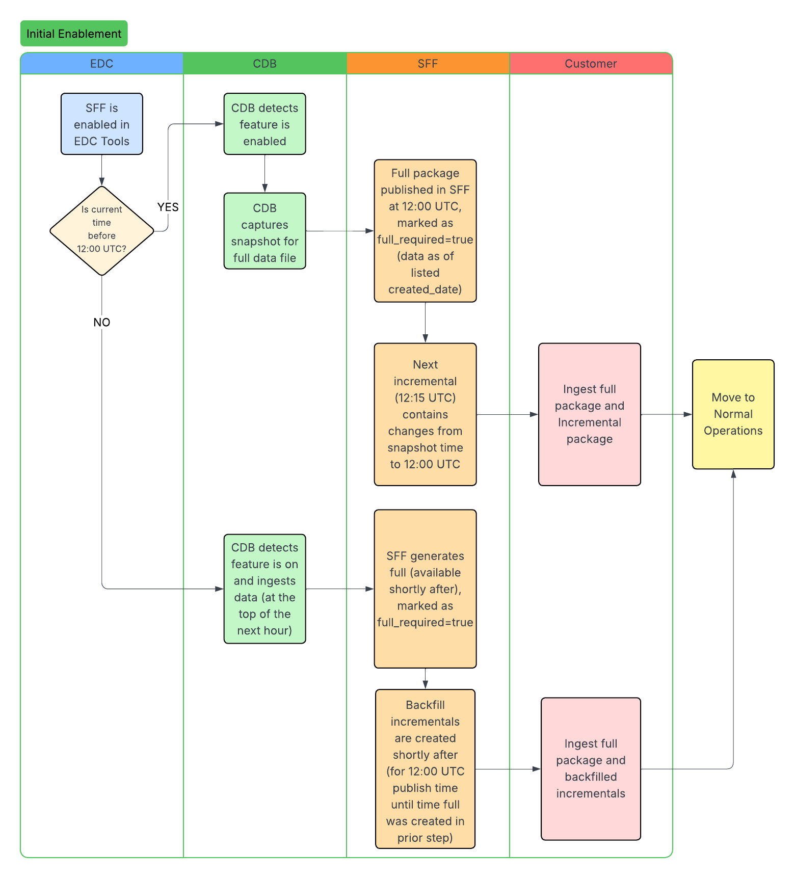
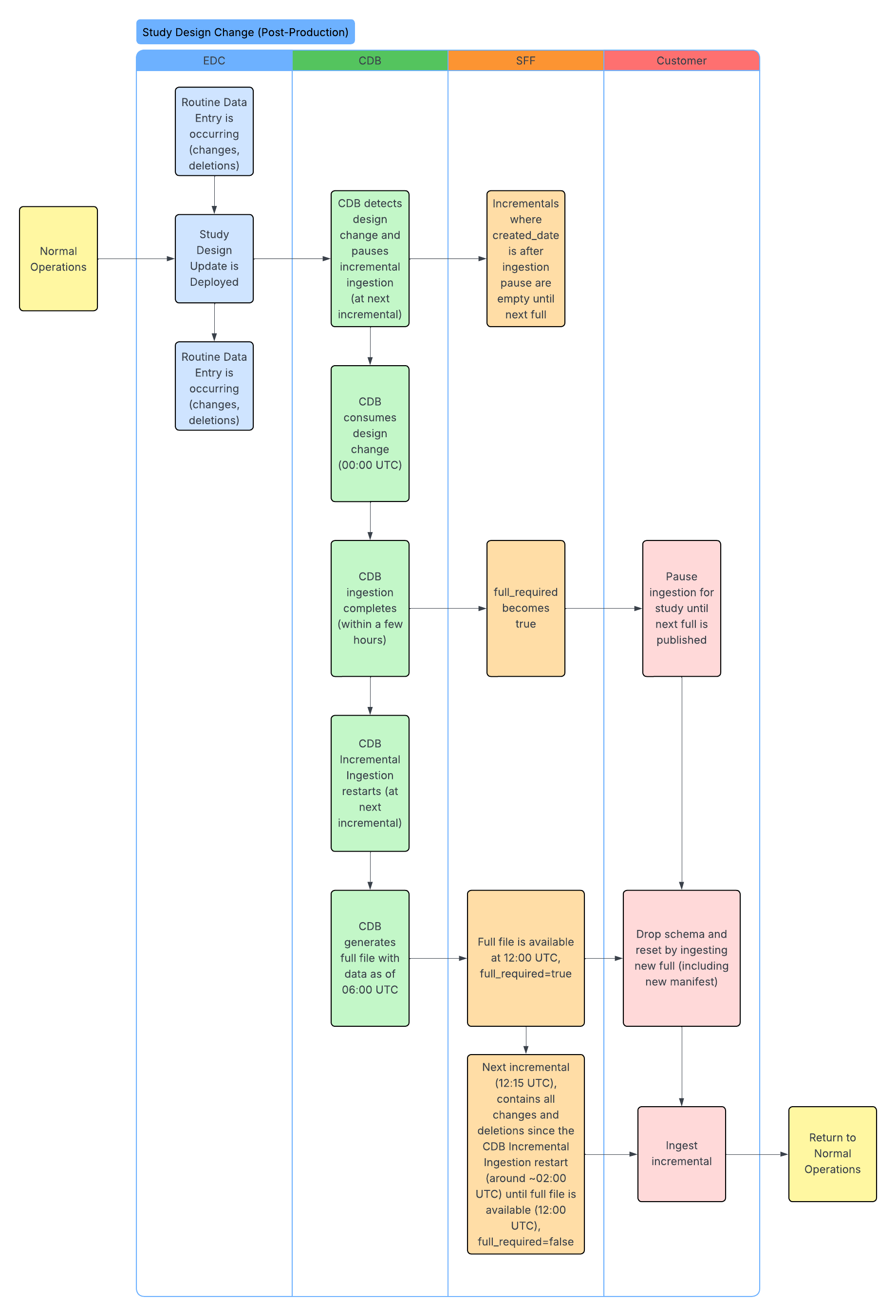
Standard Workflows

The following workflows illustrate the SFF lifecycle, including initial enablement, data ingestion, and how updates occur after study design changes. The CDB column headers below represent the CDB infrastructure. We ingest data through the CDB infrastructure to produce the SFF.

Initial Enablement

Initial Enablement Workflow

Normal Operations

Normal Operations Workflow

Study Design Changes

Study Design Changes (Post-Production) Workflow